Primera entrada del blog

Página de inicio

Hola queridos usuarios, espero que mi blog les sea de mucha ayuda para entender de una mejor manera esta materia de computo ll, y puedan abordar mejor este tema, ya sean organizadores gráficos, de diseño, entre muchos otros.

Podrán entender la creación de vídeos, y su diseño, para que en un futuro ustedes también puedan hacerlos por ustedes mismos, de una manera más fácil, y práctica, con los mejores diseños y explicaciones.

en esta unidad te hablare un poco de que son los organizadores gráficos y sus usos, como también unos ejemplos y que sotware puedes descargar para para hacerlos de una manera mas fácil y practica. 

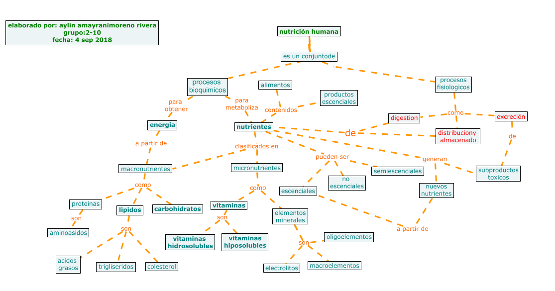
1-Organizadores gráficos:

Unorganizador Gráfico es una representación visual de conocimientos que presentainformación rescatando aspectos importantes de un concepto o materia dentro deun esquema usando etiquetas. Se le denomina de variadas formas, como: mapasemántico, mapa conceptual, organizador visual, mapa mental etc. Ejemplos:

1- Mapas conceptuales

Los mapas conceptuales son un tipo de organizador gráfico que permite establecer una relación entre los distintos conceptos principales que posea un tema. Comienza desde la información más amplia y poco a poco, las ideas se van haciendo más específicas. Este organizador gráfico permite conocer y entender las relaciones de conceptos entre un mismo tema.

2- Cuadros comparativos

Este es uno de los organizadores gráficos más utilizados y su principal función es permitirla identificación de las diferencias y semejanzas entre dos temas distintos.Lo más común es la realización de una especie de tabla en donde se seleccionen las características y tópicos por los cuales se va a evaluar el concepto, luego se describen y se amplían un poco más

3- Esquema

El esquema, sirve fácilmente para realizar un resumen visual sobre algún tema. Se escribe y señala el orden lógico de los conceptos igualmente, se entiende más fácilmente la relación entre cada uno de ellos.

4- Cuadros sinópicos

Los cuadros sinópicos se realizan con la única intención de ordenar la información sobre algún contenido de una manera jerárquica. Generalmente, este resultado se obtiene mediante la utilización de tablas o llaves.

5- mapas mentales 

Un mapa mental es un diagrama o herramienta de aprendizaje, utilizada para representar conceptos o ideas asociadas a un tema en particular. Es una herramienta empleada para facilitar el aprendizaje mediante la visualización de ideas de forma esquematizada, todas ellas relacionadas entre sí, las cuales en conjunto ayudan a explicar el contenido de un tema en específico.

2-Que software utilizamos para para hacer mapas conceptuales?

1. CmapTools

Esta completa plataforma fue desarrollada por el Instituto de Cognición Humano y de Máquina de Florida. Permite a los usuarios construir, navegar, compartir evaluar mapas conceptuales de otros usuarios. Aparte de ser un programa para computadora de escritorio, laptop, otablet; a su vez puede ser descargada como una aplicación para Apple que te permitirá crearlos desde tu Ipad y compartirlos en la nube o conectarlos con mapas conceptuales de diferentes usuarios.

2. Creately

Es un programa para hacer mapas conceptuales que cuenta con más de 50 tipos de diagramas o mapas, permite a los usuarios acceder a una biblioteca virtual con múltiples ejemplos para ayudar a crear sus propios mapas y admite la colaboración de varios individuos en tiempo real, por lo cual es excelente para fines académicos y trabajos grupales.

3. Xmind

Se trata de un programa para hacer mapas conceptuales de software libre que puede ser instalado en Windows, Linux y Mac OS X. Está diseñado para trabajar en equipo ya que tiene una opción para compartir tu mapa con tus colegas, de manera que puedan añadir comentarios a tu trabajo, en vez de modificaros directamente, por lo cual puedes tener un feedback de tu trabajo

4. SmartDraw

Es un software orientado a la creación de mapas conceptuales, diagramas de procesos y presentaciones.

Dependiendo de la necesidad del usuario, permite crear mapas sencillos o complejos. Su procesador virtual hace prácticamente todo el trabajo, ya que al ingresar la información, el usuario solo deberá elegir el orden, debido a que el programa alinea y reorganiza automáticamente todos los componentes y conectores a tu gusto y establece plantillas con acabado profesional.

5. Inspiration 9

Es una plataforma que en general abarca todo tipo de herramientas para el aprendizaje visual, incluyendo mapas conceptuales Posee una pantalla de acceso rápido con múltiples plantillas para impulsar a profesores y estudiantes desarrollar su creatividad y capacidad de síntesis en la elaboración de su mapa. También cuenta con una opción particular llamada “Rapid Fire

Software para hacer mapas mentales:

1. MindMeister

Es una herramienta de elaboración de mapas mentales en línea que permite al usuario, capturar, desarrollar y compartir ideas de forma visual. Esta plataforma web es muy reconocida y empleada por diversas compañías internacionales como CNN, EA games y PHILIPS. Para utilizarla solo debes registrarte en la modalidad que deseas, bien sea si quieres utilizar el programa para tu empresa, proyectos individuales, de manera profesional o si deseas un paquete con funciones básicas.

Con esta herramienta, podrás transformar tus mapas mentales en presentaciones dinámicas, a fin de comunicar de una mejor manera, ideas dirigidas a un público a través de la visualización.

2. Coggle.it

Esta herramienta te permite realizar tu mapa mental en colaboración con otras personas en tiempo real con tan solo compartir el link, así como comunicar ideas con tu equipo a través del chat integrado. Coggle.it es muy sencillo de utilizar, te permite adjuntar links o imágenes y posee colores y estilos de ramificaciones más divertidos. Para poder utilizarla solo necesitas tener una cuenta de correo Gmail, ya que trabaja en colaboración con Google.

3. Bubbl.us

Se trata de una sencilla plataforma online que incluye un manual de uso,acompañado de ejemplos para que el usuario pueda familiarizarse más con las distintas formas de sacar provecho a los mapas mentales. Al igual que la página anterior, también te permite compartir y guardar tus creaciones en diferentes formatos e imprimirlas en las secciones que necesites si deseas exponerlas en tamaño grande.

4. MindMapFree

Lo mejor de este sitio web es que no debes pagar para utilizarlo,además es súper sencillo de utilizar, ya que te ofrece instrucciones paso a paso para elaborar tu mapa mental a medida que vas utilizando el programa. Tiene funciones muy básicas por lo cual es perfecta para personas que deseen aplicarlos mapas mentales en la planificación de proyectos personales, viajes, toma denotas y organización de ideas.

5. XMind

Se trata de un programa descargable con el cual no sólo podrás elaborar mapas mentales sino cualquier otro tipo de diagramas, por lo que resulta muy útil para aquellas personas que deseen incorporarlo a sus conferencias de trabajo, reuniones o presentaciones académicas. Permite a los usuarios insertar comentarios en sus propios trabajos y el de otros,imprimirlos en múltiples páginas y exportarlos en los formatos de MicrosoftOffice y PDF.

en esta unidad te hablare un poco sobre la producción y edición un vídeo y en que software puedes llevarlo a cabo de una manera muy fácil y rápida, como también la planeación del vídeo y otras aplicaciones como Movie Maker , Atbube Catcher y mi experiencia al utilizarlos.

producción y planeación de un vídeo 

la creación, publicación y producción de un vídeo con la finalidad de transmitir una información particular requiere de una planeación muy precisa, pues el mas ligero inconveniente en la filmación, secuencia de imagen o posición el evento filmado podría cambiar el sentido de la información audiovisual . en general, la planeación de un vídeo considera tres etapas de producción, una previa denominada pre-producción, una de realización del vídeo conocida como producción, y otra mas posterior a la filmación llamada post-producción en la que se incluye la edición. 

pre-producción

Entre sus máximos objetivos está el de asegurar las condiciones óptimas para la realización. Hay un conjunto de actividades destinadas a la guionización ya la organización de la producción (esto último consiste en la formación del equipo de trabajo, distribución de roles, redacción del proyecto, presupuesto, financiación, plan de producción -locación, rodaje).Esta etapa es significativa porque ayuda a evitar errores y olvidos posteriores; además permite optimizar tiempos y costos.

producción

Una vez terminado el guión y el plan de rodaje entramos en la etapa de la Producción.Se recopilan todos los elementos auditivos y visuales que formarán parte de la producción final. Es el registro de entrevistas, contextos (acompañan y agregan información al tema) y la búsqueda de materiales complementarios (imágenes de archivo). Es donde se empieza a concretar la realización de lo pautado en el guión. Una producción exitosa es el resultado de una adecuada planificación previa.

post-producción 

Primero se hace un visionado completo del material grabado y de archivo, para la confección final del guión de edición, para optimizar tiempo y calidad en la edición de imagen y sonido. Luego se pasa a la etapa de edición final, donde se decide el orden definitivo (y duración) de los planos; y aparecen los procesos de sonorización, la gráfica,efectos especiales.

windows live Movie Maker

es un softwarw desarrollado por microsoft que puede usarse en el sistema operativo de windows. este programa permite crear presentaciones y editar vídeos caseros al agregarle títulos, transiciones, efectos, música e incluso mas narración para conseguir una calidad casi profesional dependiendo del manejo de la herramienta que se le aplique.

Atube Catcher

aTube Catcher es un programa informático de Windows que sirve para descargar vídeos de Internet, aunque tiene más funciones. El principal motivo por el que lo descargan sus cientos de miles de usuarios es por la facilidad que ofrece para poder descargar vídeos de portales como YouTube, Vimeo o Dailymotion. Sobre estas descargas no sólo ofrece la posibilidad de descargar el vídeo sino también de hacerlo en decenas de formatos o de extraer el audio por separado.

mi experiencia con Movie Maker

la creación de un vídeo con movie maker es muy fácil y entretenido, me dejo muchas cosas, somo aprender la edición y la composición del vídeo, es muy fácil el hacerlo y mucho mas con la ayuda de mi maestra, pensaba que seria difícil pero fue todo lo contrario.